您好,欢迎来到洪江区!
网站支持IPv6
登录
|
注册
设为首页
加入收藏
无障碍浏览
长者专区
网站首页
|
区管委
|
洪江概况
|
政务动态
|
政务公开
|
政务服务
|
政民互动
|
洪江旅游
当前位置:
首页
>
政务公开
>
政府信息公开目录
>
部门信息公开目录
>
怀化市生态环境局洪江区分局
>
文件通知
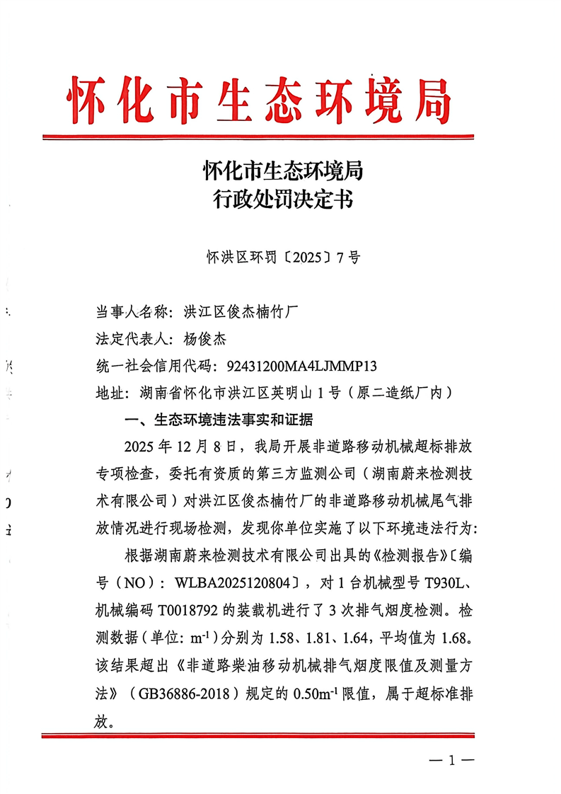
洪江区俊杰楠竹厂行政处罚决定书
来源:怀化市生态环境局洪江区分局
发布时间:2025-12-31 16:13
【字体:
小
大
】
初审:易思礼
复审:陶雪姣
终审:黄方刚
[打印本页]
[关闭窗口]
分享到