您好,欢迎来到洪江区!
网站支持IPv6
登录
|
注册
设为首页
加入收藏
无障碍浏览
长者专区
网站首页
|
区管委
|
洪江概况
|
政务动态
|
政务公开
|
政务服务
|
政民互动
|
洪江旅游
当前位置:
首页
>
政务公开
>
财政资金
>
财政预决算
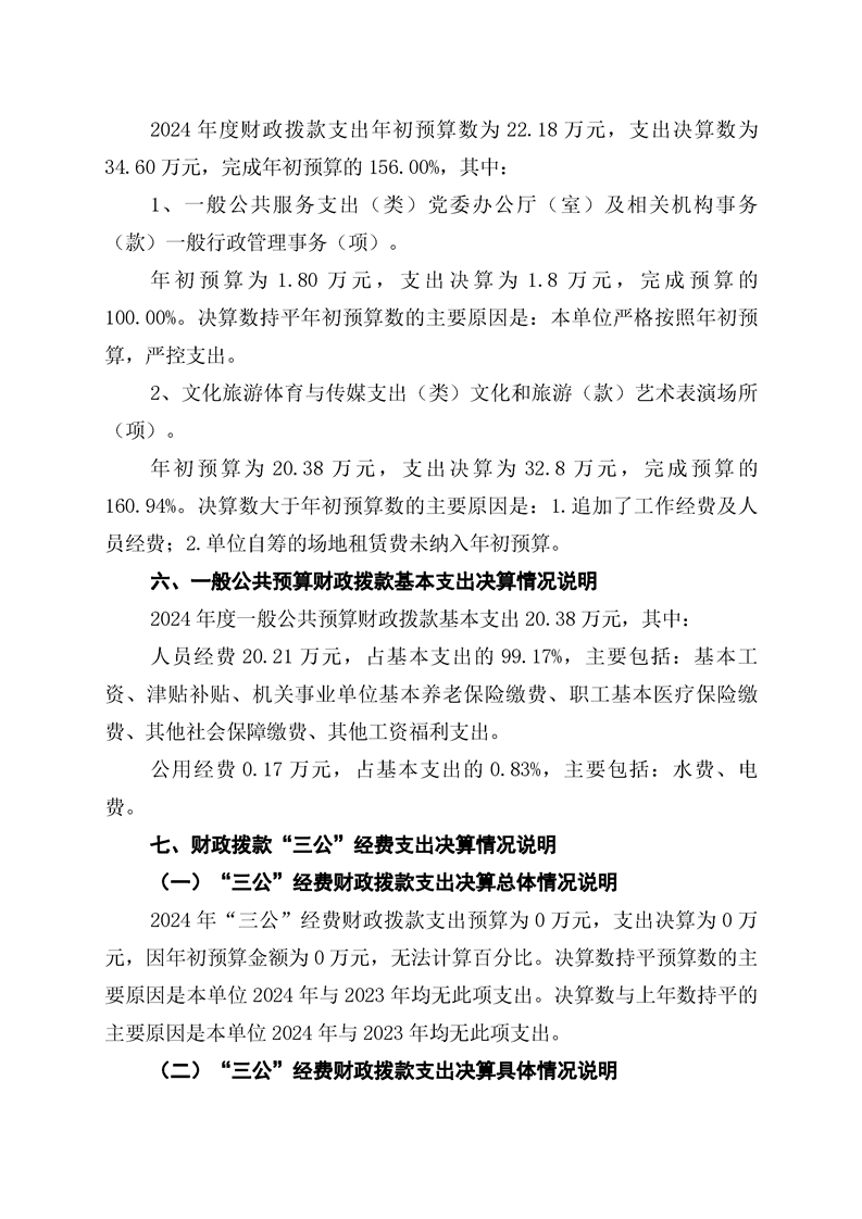
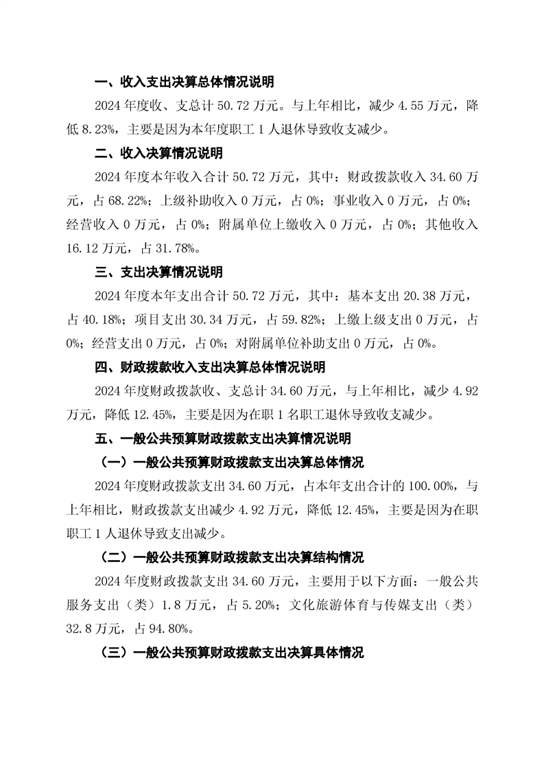
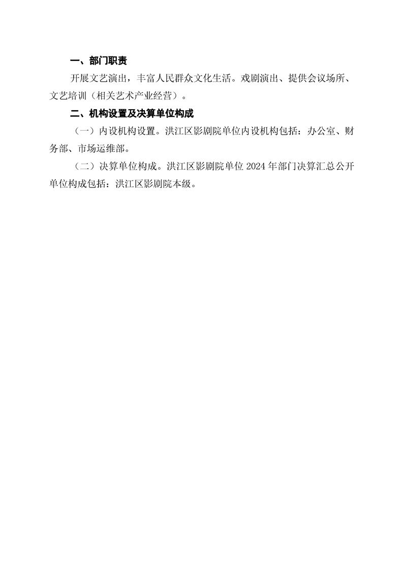
洪江区影剧院2024年部门决算公开说明
来源:洪江区财政局
发布时间:2025-10-21 15:28
【字体:
小
大
】
相关附件
501005怀化市洪江区影剧院2024年度部门整体支出绩效自评报告.pdf
初审:洪江区财政局
复审:洪江区财政局
终审:洪江区财政局
[打印本页]
[关闭窗口]
分享到