您好,欢迎来到洪江区!
网站支持IPv6
登录
|
注册
设为首页
加入收藏
无障碍浏览
长者专区
网站首页
|
区管委
|
洪江概况
|
政务动态
|
政务公开
|
政务服务
|
政民互动
|
洪江旅游
当前位置:
首页
>
政务公开
>
通知公告
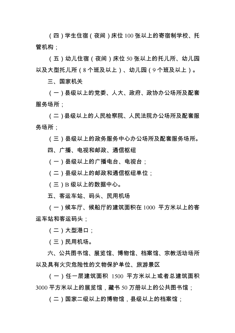
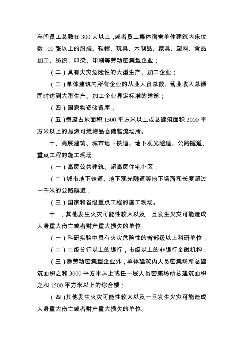
关于2026年消防安全重点单位申报备案的公告
来源:怀化市洪江区消防救援大队
发布时间:2026-03-23 14:56
【字体:
小
大
】
相关附件
关于2026年消防安全重点单位申报备案的公告.docx
初审:刘一枝
复审:谢永康
终审:彭首钦
[打印本页]
[关闭窗口]
分享到